甘肅招金貴金屬冶煉有限公司
陰極銻招标文件
本次招标産品爲甘肅招金貴金屬冶煉有限公司生産的陰極銻産品。投标人需提供“三證合一”的營業執照複印件、法人授權委托書(原件)、法定代表人身份證複印件、受托人身份證複印件并加蓋企業公章,于2025年3月10日11:00前将上述材料送交甘肅招金貴金屬冶煉有限公司财務科進行審核,審核合格後的投标人于3月10日15:00前交納投标保證金(見下表,保證金須以轉賬方式支付),如投标保證金交納金額與我公司要求不符的,視爲廢标;如投标保證金未及時到賬的,視爲放棄投标。2025年3月10日14:00-17:00之間發送标書至指定郵箱,未在該時間段内發送至指定郵箱的則視爲自動放棄投标資格,若投标人最終未中标,則由投标人開具收款收據後,一次性無息退還投标保證金。
現将本次招标産品數據提供如下:

投标保證金交納指定賬戶如下:注:本次招标産品數量爲預估數,中标結算以實際過磅數爲準。
戶名:甘肅招金貴金屬冶煉有限公司
賬号:104029419216
開戶銀行:中國銀行定西分行
聯系人:段洋/郭纖纖 電話:18769442612/15293176923
1、标書要求
标書須法定代表人或代理人簽字并加蓋公章,原件掃描件于2025年3月10日14:00-17:00間發送至招金礦業指定投标郵箱:zjkyxsb@163.com。
注:①标書郵件發送主題格式爲“招标單位名稱+投标單位名稱”, 2025年3月10日 17:00時标書未發送至指定郵箱的則視爲自動放棄投标資格。
②發送投标書的發件人即“郵箱發送地址”不能出現重複,即一個郵箱地址隻能報送一個投标單位的标書。
③投标單位不得發送多封報價郵件,若出現多封報價郵件,則以最後時間發送的爲準。
④請投标人如實填寫單位及法定代表人或代理人名稱,以保證今後貨款支付、合同簽訂、發票開具單位的一緻性(附标書格式:見附頁)。
⑤招标出現兩家及以上中标的,招标産品平均分配銷售,或客戶同意後作爲廢标處理,重新招标。
2、本次招标爲一次性報價,在标書報送截止後現場制定底标并立即進行開标。高于底标的最高報價單位爲中标單位,報價全部低于底标爲流标。截止2025年3月10日15:00前保證金到賬的單項産品少于三家則爲流标。若投标人中标後放棄中标資格的,我公司有權扣除全額投标保證金,不予退回。
3、中标人需在中标後五個工作日内進行合同簽訂,中标後投标保證金自動轉爲履約保證金,并根據合同約定事項,在貨物标的内,我公司根據産能分批次發出提貨通知單,中标人在接到提貨通知單後,對提貨通知單标的貨物進行全額款項預付及貨物裝運,如中标人在合同規定時間内預付貨款不能及時到位,将取消其本次中标資格并扣除全額投标保證金,我公司有權在其報價基礎上選擇其他投标人爲中标單位。如本次招标有違反上述約定的行爲,請貴公司撥打舉報電話進行投訴,舉報電話:0535-8262976。
4、投标前各意向投标人需自行前往甘肅招金貴金屬冶煉有限公司進行現場取樣。
如無異議,請投标人将此招标文件和報價單加蓋企業公章(或按捺手印)原件掃描發送至指定投标郵箱;報價單所需填寫的數據原則上要求電子版,若手寫須大小寫注明,如有塗改、不清晰或大小寫不一緻的視爲廢标。其他未盡事宜,以中标後簽訂的合同條款約定爲準。
本次招标有關事項說明如下:
1、中标測算方式:
(1)銻:按招标返還系數進行招标報價。價值測算方式以預估1000幹噸X銻品位97%X銻返還系數X銻參考價格150000元/噸
(2)伴生金:按招标返還系數進行招标報價。價值測算方式以預估1000幹噸X平均金品位25克/噸X金返還系數X金價參考671元/克
參照以上測算方式測算綜合價值。
2、中标人在我公司現場自行提貨,提貨前需根據我公司發出提貨通知書向我公司支付與提貨價值等額的全額預付款,我公司協助裝車,由中标人承辦運輸事宜并承擔運費,标的物運出廠後,标的物所有權轉移至中标人名下,且出現的任何問題由中标人承擔,與我公司無關。
3、陰極銻報價方式:本次招标該産品以每噸幹重中銻含量與金含量的返還系數進行報價。
4、結算價格确定方式:陰極銻中的銻價格自提貨通知書當天起上海有色金屬網2#低铋銻錠5個交易日每日平均單價的算術平均價。陰極銻中的伴生金價格自提貨通知書當天起上海黃金交易所2#金5個交易日每日平均單價的算術平均價。
招标産品按批次結算完畢後,銻開具專用發票,金開具普通發票。
本次招标最終解釋權歸甘肅招金貴金屬冶煉有限公司。
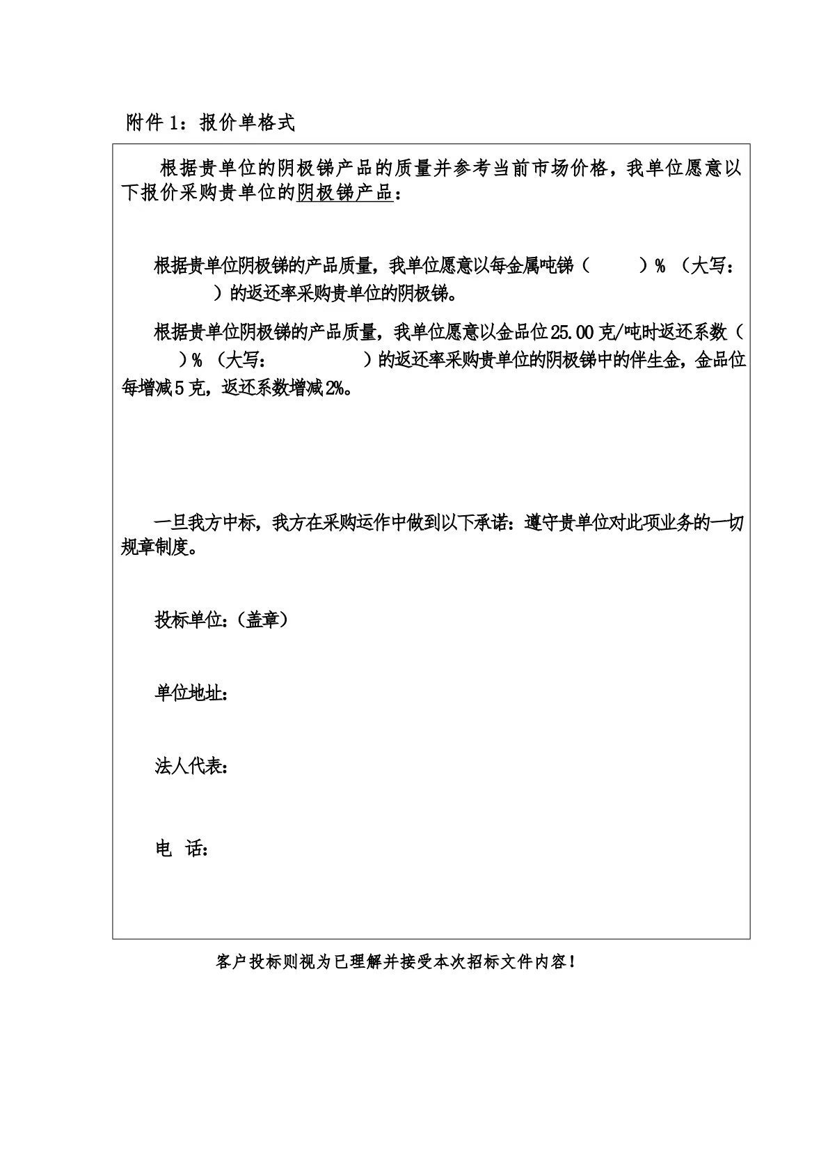
附:報價函
甘肅招金貴金屬冶煉有限公司
2025年3月3日
投标人(簽字)蓋章
日期:
